님
추가강의 소개
강의에서 사용하는 프로그램 버전
Blender 4.1.1
Substance Painter 10.1.2
Rezom UV 2023.0.67
*프로그램은 제공되지 않습니다.
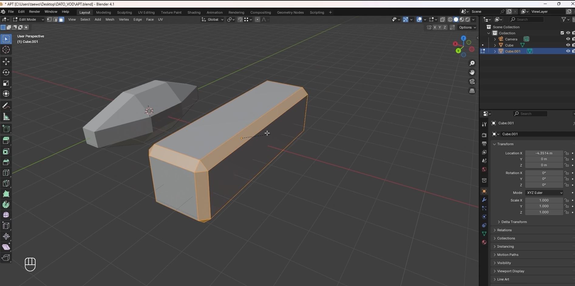
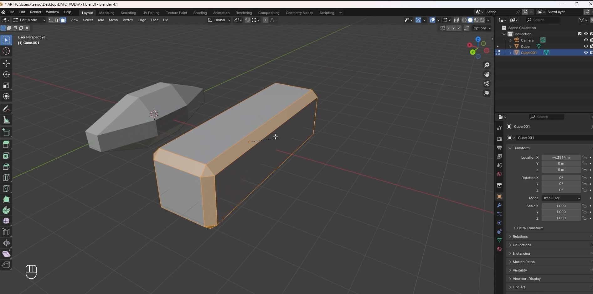
이 강의는 콜씨지의 다른강의들과 다르게 취미반의 형식으로 진행된 클래스이고
블렌더를 처음 다루시는 분들에 맞춰 제작된 강의입니다.
게임회사의 실무적인 기능이나 아주 깊은 전문적인 스킬들이 들어간 강의는 아닌점 참고해주시기 바랍니다.
총 5강 / 01:00:13
총 12강 / 02:09:07
총 9강 / 02:33:10
총 16강 / 06:01:37
총 9강 / 02:49:25
총 10강 / 01:12:34
★ 전액 환불 : 수강시작일 전에 환불 접수되는 경우
★ 부분환불 : 환불 접수 발생 시점기준으로 [ 환불규정표 ]에 따라 산출한 환불액에서 금융(카드)수수료를 공제한 금액
ㄱ. 수강기간이 1개월( 30일 )인 강좌의 경우 - 수강시작일로부터 ⅓ 경과 전인 경우 : 환불액 = 수강료의 ⅔에 해당하는 금액 - 금융수수료 - 수강시작일로부터 ½ 경과 전인 경우 : 환불액 = 수강료의 ½에 해당하는 금액 - 금융수수료 - 수강시작일로부터 ½ 경과 후 : 환불액 없음
ㄴ. 수강기간이 1개월(30일)을 초과하는 강좌의 경우 - 환불 접수 발생월을 ㄱ.의 기준으로 환불액을 산출한 후 나머지 월의 수강료를 모두 합한 금액에서 금융수수료(실비) 공제 후 환불 - 할인 혜택을 받아 수강 결제한 3개월 상품의 경우, 할인가가 아닌 원가로 차감이 됩니다. - 환불 요청 시 할인가로 환불되지 않으니, 구입 전 이 부분을 반드시 숙지해 주시기 바랍니다.
🔶블랜더 입문 클래스 🔶신카이마코토 풍의 씬제작 🔶모델링부터 텍스쳐링 렌더링까지 🔶26년3월 추가강의 10강
14% 할인중140,000원 → 120,000원
총 결제금액120,000원
[한번에 끝내는] 네트워크 관리사 (2급 종합반) 강의는 이 강의를 수강하신 후 수강을 추천드려요!
패키지일러스트레이션˙디지털드로잉
신진열 교수, 이성일 교수
67% 20,000원
패키지메타버스˙A.I
패키지3D
최상준 교수
98% 47,900원