강의소개

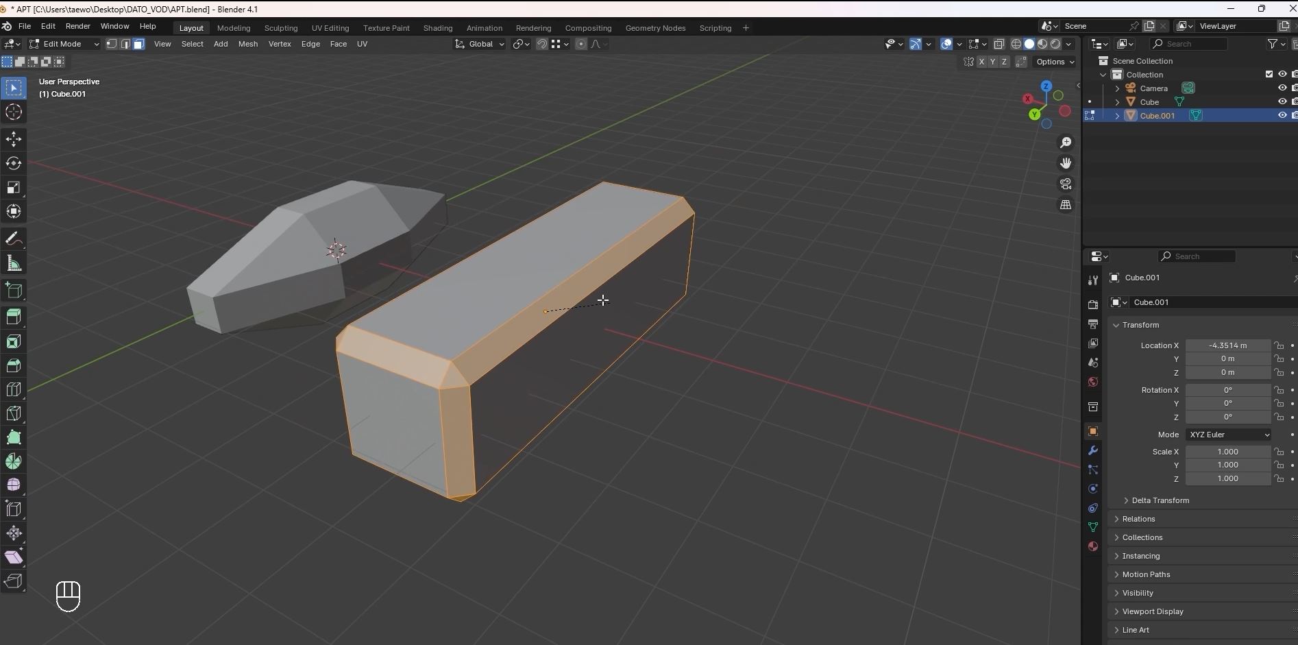
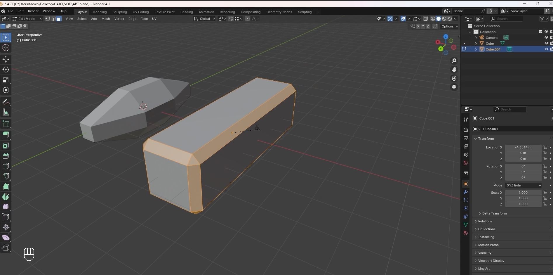
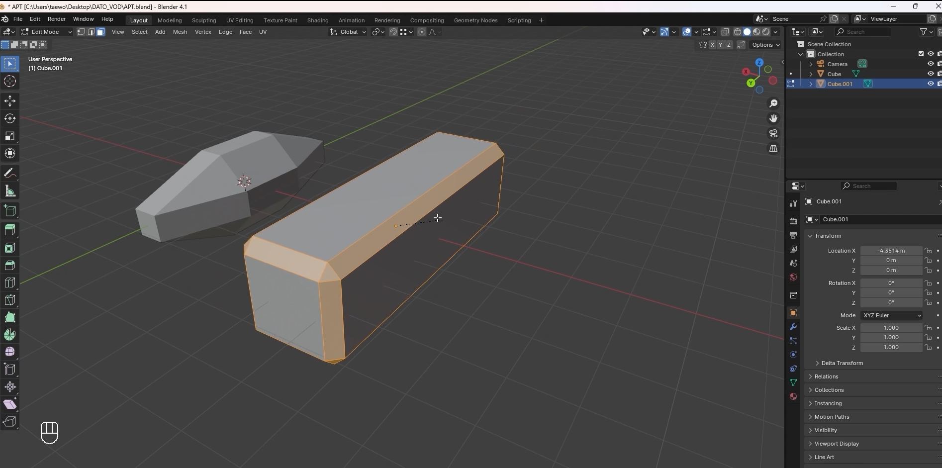
블렌더 신카이 마코토풍 씬만들기

클래스 구성

차시
6차시 / 61강 / 946분
수강기간
70 / 180 / 360 / 365 일

클래스 소개

 

추가강의 소개

 

 

강의에서 사용하는 프로그램 버전

 

Blender 4.1.1

Substance Painter 10.1.2

Rezom UV 2023.0.67

 

*프로그램은 제공되지 않습니다.

 

  • 본 강의는 실시간수업 편집이아닌 자체 녹화 VOD강의 입니다.

이 강의는 콜씨지의 다른강의들과 다르게 취미반의 형식으로 진행된 클래스이고

블렌더를 처음 다루시는 분들에 맞춰 제작된 강의입니다. 

게임회사의 실무적인 기능이나 아주 깊은 전문적인 스킬들이 들어간 강의는 아닌점 참고해주시기 바랍니다.

 

커리큘럼

수강생 후기

+ 후기 더보기

환불/배송 안내

  • ★ 전액 환불 : 수강시작일 전에 환불 접수되는 경우 

    ★ 부분환불 : 환불 접수 발생 시점기준으로 [ 환불규정표 ]에 따라 산출한 환불액에서 금융(카드)수수료를 공제한 금액

    ㄱ. 수강기간이 1개월( 30일 )인 강좌의 경우
     - 수강시작일로부터 ⅓ 경과 전인 경우 : 환불액 = 수강료의 ⅔에 해당하는 금액 - 금융수수료
     - 수강시작일로부터 ½ 경과 전인 경우 : 환불액 = 수강료의 ½에 해당하는 금액 - 금융수수료
     - 수강시작일로부터 ½ 경과 후 : 환불액 없음

    ㄴ. 수강기간이 1개월(30일)을 초과하는 강좌의 경우
       - 환불 접수 발생월을 ㄱ.의 기준으로 환불액을 산출한 후 나머지 월의 수강료를 모두 합한 금액에서 금융수수료(실비) 공제 후 환불
      - 할인 혜택을 받아 수강 결제한 3개월 상품의 경우, 할인가가 아닌 원가로 차감이 됩니다.
      - 환불 요청 시 할인가로 환불되지 않으니, 구입 전 이 부분을 반드시 숙지해 주시기 바랍니다.

  • 특별 강의

블렌더 신카이 마코토풍 씬만들기

🔶블랜더 입문 클래스
🔶신카이마코토 풍의 씬제작
🔶모델링부터 텍스쳐링 렌더링까지
🔶26년3월 추가강의 10강

차시
6차시 / 61강 / 946분
닫기

수강기간별 선택

14% 140,000원120,000원
18% 220,000원180,000원
14% 280,000원240,000원
11% 360,000원320,000원
총 결제금액
120,000원

14% 할인중140,000원 →  120,000원